C++ Projects

image

Lift System

Published 3 months ago5 min read4 comments
we define a Lift class that has private member variables currentFloor to keep track of the current floor and isMoving to indicate if the lift is in motion. The Lift class also has a public member function moveToFloor that takes an integer parameter floor. This function checks if the specified floor is valid and if the lift is already in motion or already on the desired floor. If everything is valid...
Read more →
image

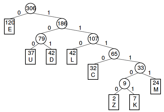
Huffman-Coding

Published 4 months ago8 min read7 comments
In computer science and information theory, a Huffman code is a particular type of optimal prefix code that is commonly used for lossless data compression. The process of finding or using such a code is Huffman coding, an algorithm developed by David A. Huffman while he was a Sc.D. student at MIT, and published in the 1952 paper "A Method for the Construction of Minimum-Redundancy Codes"...
Read more →
image

Encrypt and Decrypt Text File

Published 5 months ago15 min read3 comments
In cryptography, encryption is the process of encoding information. This process converts the original representation of the information, known as plaintext, into an alternative form known as ciphertext. Ideally, only authorized parties can decipher or decrypt a ciphertext back to plaintext and access the original information...
Read more →
Choose Colour